Our project is complete! We've completed our final documentation, and are ready for the poster presentation. Be sure to stop by the Engineering Learning Center in Fitzpatrick between 1:00-4:00 tomorrow! There will be some really great projects on display from the EE seniors. For a preview, check out the other team websites.
Here's a concept design for what a production sensor node might look like. Click for full-view! Notice the green design... :)
The sensor nodes are constructed and everything is working great! All that's left is to get ready for the poster presentaiton and complete our documentation.

We're working on the node packaging. This is what a fully constructed node will lookd like. Notice the mounted LEDs and PIR sensor. The holes on the top are for USB and power connections

Boards are in! We are currently in the soldering process. Check it out!

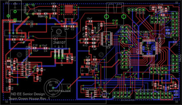
Our board design has been finalized and ordered. We should receive them in about 2 weeks! (Click thumbs for full-size images)
We broadcasted our first valid ZigBee packet!

Got SPI transmission to the ZigBee daughter card working today.
We've gone green!
Our first pass at the board layout is now complete and available from the documents page.
Our Low Level design is now available from the documents page. We are now beginning work on our project board layout using Eagle.
Website up and running. News updates coming soon!



